
深圳市天海泰达科技有限公司 成立于2004年, 长期从事工业智能化控制系统的研发、生产与销售, 形成了一系列成熟的用于工业物联网的软硬件产品, 可以实现将各种场景下的机器等终端设备进行互联, 实现通过手机/电脑/平板等的远程监控, 并可将各种数据保存在数据库中, 以便进行分析与统计.
现承接各类工业、商业类物联网底层软硬件和应用系统开发.
ESP-12F WiFi 模块是由安信可科技开发的,该模块核心处理器 ESP8266 在较小尺寸封装中集成了业界领先的 Tensilica L106 超低功耗 32 位微型 MCU,带有 16 位精简模式,主频支持 80 MHz 和 160 MHz,支持 RTOS,集成 Wi-Fi MAC/ BB/RF/PA/LNA,板载天线。
该模块支持标准的 IEEE802.11 b/g/n 协议,完整的 TCP/IP 协议栈。用户可以使用该模块为现有的设备添加联网功能,也可以构建独立的网络控制器。
ESP8266 是高性能无线 SOC,以最低成本提供最大实用性,为 WiFi 功能嵌入其他系统提供无限可能。
ESP8266EX 是一个完整且自成体系的 WiFi网络解决方案,能够独立运行,也可以作为从机搭载于其他主机 MCU 运行。ESP8266EX 在搭载应用并作为设备中唯一的应用处理器时,能够直接从外接闪存中启动。内置的高速缓冲存储器有利于提?系统性能,并减少内存需求。
另外?种情况是,ESP8266EX 负责无线上网接入承担 WiFi 适配器的任务时,可以将其添加到任何基于微控制器的设计中,连接简单易?,只需通过SPI /SDIO接口或 I2C/UART口即可。
ESP8266EX 强大的片上处理和存储能?,使其可通过GPIO口集成传感器及其他应用的特定设备,实现了最低前期的开发和运行中最少地占用系统资源。
ESP8266EX 高度片内集成,包括天线开关 balun、电源管理转换器,因此仅需极少的外部电路,且包括前端模组在内的整个解决方案在设计时将所占PCB空间降到最低。
有ESP8266EX 的系统表现出来的领先特征有:节能在睡眠/唤醒模式之间的快速切换、配合低功率操作的自适应无线电偏置、前端信号的处理功能、故障排除和无线电系统共存特性为消除蜂窝/蓝牙/DDR/LVDS/LCD 干扰
ESP-12F 共接出 18 个接口

序号 |
Pin 脚名称 |
功能说明 |
1 |
RST |
复位模组 |
2 |
ADC |
A/D转换结果。输入电压范围0~1V,取值范围:0~1024 |
3 |
EN |
芯片使能端,高电平有效 |
4 |
IO16 |
GPIO16; 接到 RST 管脚时可做 deep sleep 的唤醒。 |
5 |
IO14 |
GPIO14; HSPI_CLK |
6 |
IO12 |
GPIO12; HSPI_MISO |
7 |
IO13 |
GPIO13; HSPI_MOSI; UART0_CTS |
8 |
VCC |
3.3V 供电 |
9 |
CS0 |
片选 |
10 |
MISO |
从机输出主机输入 |
11 |
IO9 |
GPIO9 |
12 |
IO10 |
GBIO10 |
13 |
MOSI |
主机输出从机输入 |
14 |
SCLK |
时钟 |
15 |
GND |
GND |
16 |
IO15 |
GPIO15; MTDO; HSPICS; UART0_RTS |
17 |
IO2 |
GPIO2; UART1_TXD |
18 |
IO0 |
GPIO0 |
19 |
IO4 |
GPIO4 |
20 |
IO5 |
GPIO5 |
21 |
RXD |
UART0_RXD; GPIO3 |
22 |
TXD |
UART0_TXD; GPIO1 |
引脚模式:
模式 |
GPIO15 |
GPIO0 |
GPIO2 |
UART 下载模式 |
低 |
低 |
高 |
Flash Boot 模式 |
低 |
高 |
高 |
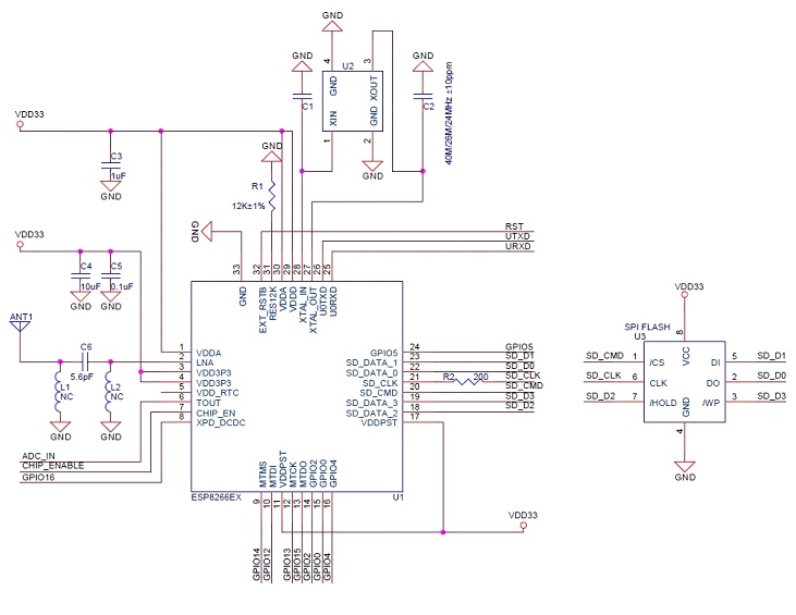
ESP-12F 贴片式模组的外观尺?寸为 16mm*24mm *3mm(如图 3所示)。该模组采用的是容量为 4MB, 封装为 SOP-210 mil 的 SPI Flash。模组使用的是 3 DBi 的 PCB 板载天线。

长 |
宽 |
高 |
PAD 尺寸(底部) |
Pin 脚间距 |
16 mm |
24 mm |
3 mm |
0.9 mm x 1.7 mm |
2 mm |
ESP8266EX内置Tensilica L106 超低功耗 32 位微型MCU,带有 16 位精简模式,主频支持 80 MHz 和160 MHz, 支持RTOS。目前 WiFi 协议栈只用了20%的 MIPS,其他的都可以用来做应用开发。MCU 可通过以下接口和芯片其他部分协同工作:
ESP8266EX 芯片自身内置了存储控制器,包含ROM和SRAM。MCU可以通过 iBus、dBus 和 AHB 接口访问存储控制器。这些接口都可以访问ROM或RAM单元,存储仲裁器以到达顺序确定运行顺序。基于目前我司Demo SDK的使用SRAM 情况,用户可用剩余SRAM空间为:RAM size < 36kB(station模式下,连上路由后,heap+data区大致可用36KB左右。)目前ESP8266EX片上没有programmable ROM,用户程序存放在SPI Flash中。
当前ESP8266EX 芯片支持使用 SPI 接口的外置Flash,理论上最大可支持到16 MB 的 SPI flash。目前该模组外接的是4MB的SPI Flash。 建议 Flash 容量: 1 MB-16MB。 支持的SPI模式:支持Standard SPI、Dual SPI、DIO SPI、QIO SPI,以及 Quad SPI 。注意,在下载固件时需要在下载工具中选择对应模式,否则下载后程序将无法得到正确的运行。
目前晶体40M,26M及24M均支持,使用时请注意在下载工具中选择对应晶体类型。
晶振输入输出所加的对地调节电容C1、C2可不设为固定值,该值范围在6pF~22pF,具体值需要通过对系统测试后进行调节确定。
基于目前市场中主流晶振的情况, 一般26Mhz晶振的输入输出所加电容C1, C2在 10pF 以内; 一般40MHz晶振的输入输出所加电容10pF < C1, C2 < 22pF。
选用的晶振自身精度需在±10PPM。晶振的工作温度为-20°C- 85°C。
晶振位置尽量靠近芯片的 XTAL Pins (走线不要太长),同时晶振走线须用地包起来良好屏蔽.
晶振的输入输出走线不能打孔走线,即不能跨层。晶振的输入输出走线不能交叉,跨层交叉也不行.
晶振的输入输出的 bypass 电容请靠近芯片左右侧摆放,尽量不要放在走线上.
晶振下方4层都不能走高频数字信号,最佳情况是晶振下方不走任何信号线,晶振TOP面的铺通区域越大越好。晶振为敏感器件,晶振周围不能有磁感应器件,比如大电感等.
接口名称 |
管脚 |
功能说明 |
HSPI接口 |
IO12(MISO), IO13(MOSI), IO14(CLK), IO15(CS) |
可外接4SPI Flash、显示屏和MCU等。 |
PWM接口 |
IO12(R), IO15(G),IO13(B) |
demo中提供4路PWM (用户可自行扩展至8路),可用来控制彩灯,蜂鸣器,继电器及电机等。 |
IR接口 |
IO14(IR_T), IO5(IR_R) |
IR Remote Control4接口由软件实现,接口使用NEC编码及调制解调,采用38KHz的调制载波。 |
ADC接口 |
TOUT |
可?于检测VDD3P3 (Pin3,Pin4) 电源电压和 TOUT (Pin6)的输入电压(二者不可同时使用)。可用于传感器等应用。 |
I2C接口 |
IO14(SCL), IO2(SDA) |
可外接传感器及显示屏等 |
UART接口 |
UART0: TXD(U0TXD), |
可外接UART接口的设备。 |
UART0在ESP8266EX上电默认会输出一些打印信息。对此敏感的应用,可以使用UART的内部引脚交换功能,在初始化的时候,将U0TXD,U0RXD分别与U0RTS,U0CTS交换。硬件上将MTDO MTCK 连接到对应的 外部 MCU 的串口进行通信。 |
||
I2S接口 |
I2S 输入: |
主要用于音频采集、处理和传输。 |
I2S 输出: |
端口 |
典型值 |
最小值 |
典型值 |
最大值 |
单位 |
输入逻辑电平低 |
VIL |
-0.3 |
|
0.25VDD |
V |
输入逻辑电平高 |
VIH |
0.75VDD |
|
VDD+0.3 |
V |
输出逻辑电平低 |
VOL |
N |
|
0.1VDD |
V |
输出逻辑电平高 |
VOH |
0.8VDD |
|
N |
V |